Package Include
JCB JS115, JS130, JS131, JS145, JS160, JS180, JS190 Service Repair Manual
Language
English
Format
PDF
Total Number of pages
1758
Publication Number
9813/7150 – ISSUE 1 – 04/2016
Compatible
All windows and mac systems
Additional Requirement
User needs to Install PDF Reader Software
Shipping Policy
Download link by high speed web server Total Download size 265 mb
Overview
With This Original Factory Service Repair Manual The Technician can Find and Solve any problems encountered in the operation of your JCB Excavator Models of :
Compatible Machine Models
JCB JS115 Excavator
JCB JS130 Excavator
JCB JS131 Excavator
JCB JS145 Excavator
JCB JS160 Excavator
JCB JS180 Excavator
JCB JS190 Excavator
The Factory was highly recommended use this manual for Technicians before you touch your JCB Machine
This manual contains original instructions, verified by the manufacturer (or their authorized representative)
This Original factory pdf manual and pdf service Manual very clear and it is 100% printable version, contains with high quality images and circuit diagrams
Ensure your JCB machinery operates at peak performance with the comprehensive Service Repair Manual for models JS115, JS130, JS131, JS145, JS160, JS180, and JS190. This essential guide provides detailed instructions, diagrams, and troubleshooting tips, empowering you to perform maintenance and repairs with confidence. Save time and reduce downtime by having all the necessary information at your fingertips, ensuring your equipment remains reliable and efficient on the job. Invest in this manual today and keep your JCB machines running smoothly for years to come
Contents of this pdf service manual
Machine
Attachments and Options
Body and Framework
Operator Station
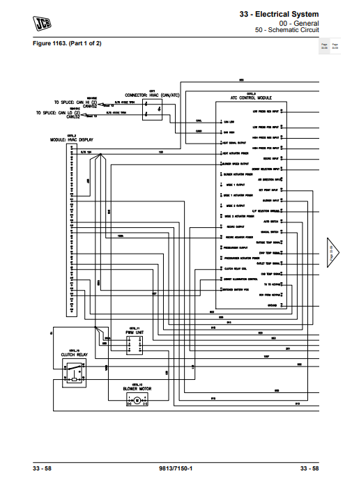
Heating, Ventilating and AirConditioning (HVAC)
Engine
Fuel and Exhaust System
Cooling System
Driveline
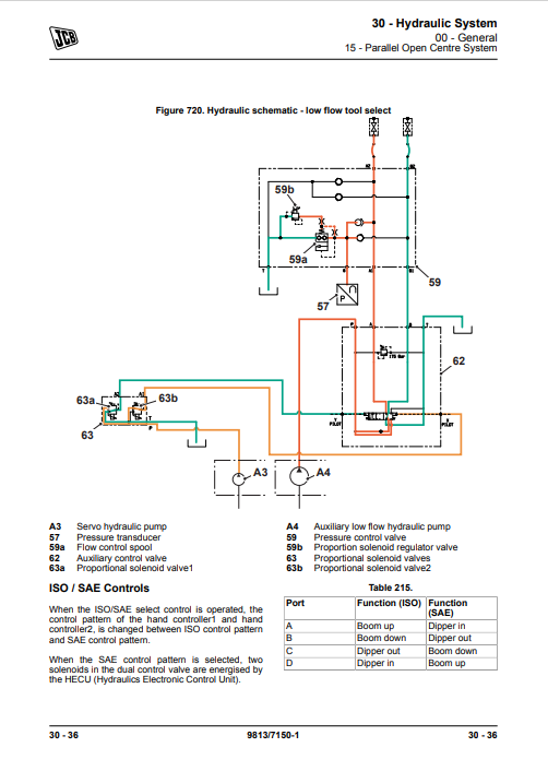
Hydraulic System
Electrical System
Fasteners and Fixings
Consumable Products
After Sales







