Package Include
Komatsu 3D88E-7 Engine Series Workshop Manual
Language
English
Format
PDF
Total Number of pages
447
Publication Number
SEN06599-00
Compatible
All windows and mac systems
Additional Requirement
User needs to Install PDF Reader Software
Shipping Policy
Download link by high speed web server Total Download size 33 mb
With This Original Factory Workshop Manual The Technician can Find and Solve any problems encountered in the operation of your Komatsu Engine Models of :
3D88E-7 Engine Series
Applicable Machines
PC30MR-5 / PC35MR-5
[This is true Electronic pdf copy with contains high quality images and diagrams, not scanned version]
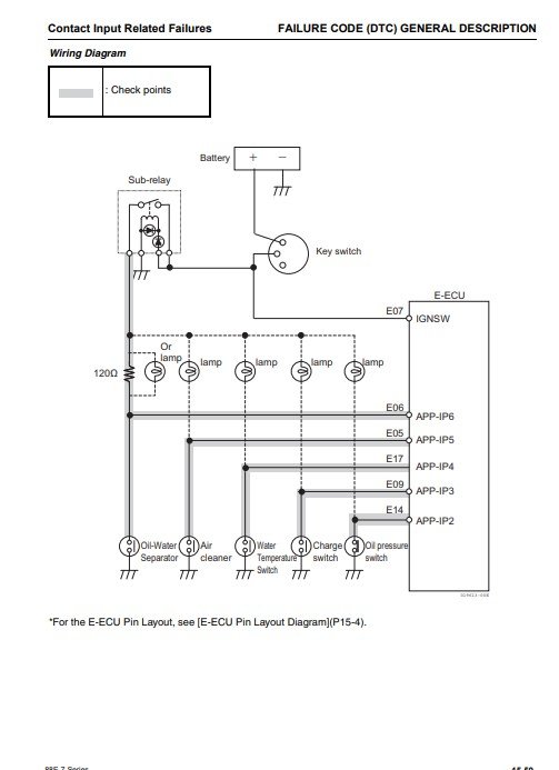
The Komatsu 3D88E-7 Engine Series Workshop Manual is an essential resource for mechanics and technicians, providing comprehensive guidance on maintenance and repair procedures. This manual features detailed diagrams, specifications, and troubleshooting tips, ensuring you have all the information needed to keep your engine running smoothly. With its user-friendly layout and clear instructions, it empowers you to perform repairs with confidence, ultimately saving time and reducing downtime. Invest in this workshop manual to enhance your technical skills and ensure optimal performance of your Komatsu engine







