Product Code GNI 0005 [ After payment, this Code helps to receive correct download password to your Account Dashboard ]
Package Include
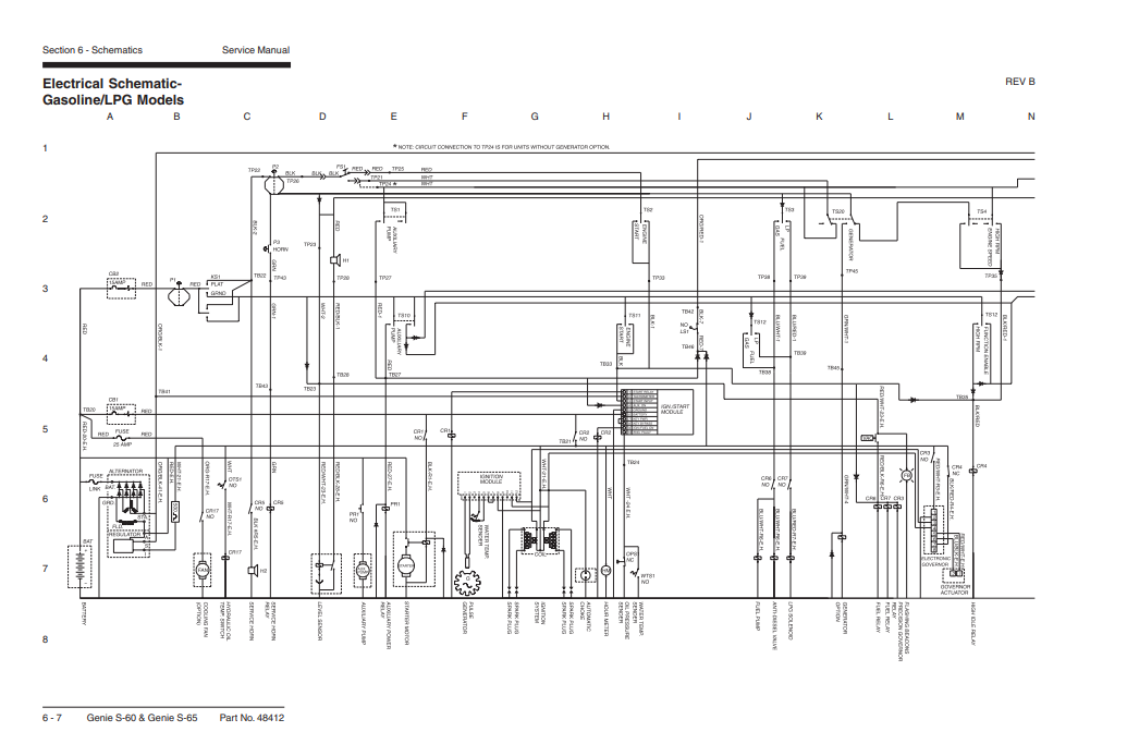
Genie S-60, S-65 Articulating Boom Lift Service Repair Manual
Language
English
Format
PDF
Total Number of pages
1-251
Publication Number
Part No. 48412 Rev A1 (July 2008)
Compatible
All windows and mac systems
Additional Requirement
User needs to Install PDF Reader Software
Shipping Policy
Download link by high speed web server Total Download size 7 mb
Overview
With This Original Factory Service Repair Manual The Technician can Find and Solve any problems encountered in the operation of your Genie Articulating Boom Lift Models of :
This service manual covers the Genie S-60 and Genie S-65 2WD and 4WD models [Part No. 48412]
The Factory was highly recommended use this manual for Technicians before you touch your Genie Machine
This manual contains original instructions, verified by the manufacturer (or their authorized representative)
This Original factory pdf manual and pdf service Manual very clear and it is 100% printable version, contains with high quality images and circuit diagrams
This manual provides detailed scheduled
maintenance information for the machine owner
and user. It also provides troubleshooting and
repair procedures for qualified service professionals.
Basic mechanical, hydraulic and electrical skills
are required to perform most procedures.
However, several procedures require specialized
skills, tools, lifting equipment and a suitable
workshop. In these instances, we strongly
recommend that maintenance and repair be
performed at a Genie dealer service center









gsmfdo@gmail.com
Thanks for good price
Very good A Service , fast search results